608ZZ轴承1(608ZZ Bearing 1)
作品编号 : 101352064
格式 : sw,stp
文件体积 : 1m
下载量 : 11
  • 浏览压缩包
  •   ZIP  1m
收藏
评论
详情页 投诉
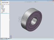
  • 云检查 SW截图
    云检查 详情
    SolidWorks工具内截图 带边线上色模式
    云检查 收起
    方式: SolidWorks工具内截图
    环境: SolidWorks 2023, windows10
    参数: 带边线上色模式
    文件: SKF_608-2ZZ.SLDPRT
    说明: SolidWorks工具内截图云检查是爱给网根据自动化脚本命令打开模型文件后自动截图生成,主要用于辅助判断预览图和实际模型的一致性。
    提示: 由于云检查并不是人工进行的,此项检查存在诸多因素(如视角设置不佳等)导致约有1%的模型还不能很好的展示,因此截图并不能完全代表模型的实际效果,仅供参考用,后续爱给网还将不断改进。
  • 云检查 SW截图
    云检查 详情
    SolidWorks工具内截图 线框模式
    云检查 收起
    方式: SolidWorks工具内截图
    环境: SolidWorks 2023, windows10
    参数: 线框模式
    文件: SKF_608-2ZZ.SLDPRT
    说明: SolidWorks工具内截图云检查是爱给网根据自动化脚本命令打开模型文件后自动截图生成,主要用于辅助判断预览图和实际模型的一致性。
    提示: 由于云检查并不是人工进行的,此项检查存在诸多因素(如视角设置不佳等)导致约有1%的模型还不能很好的展示,因此截图并不能完全代表模型的实际效果,仅供参考用,后续爱给网还将不断改进。
  • 云检查 stp截图
    云检查 详情
    SolidWorks工具内截图 带边线上色模式
    云检查 收起
    方式: SolidWorks工具打开stp文件内部截图
    环境: SolidWorks 2023, windows10
    参数: 带边线上色模式
    文件: SKF_608-2ZZ.STEP
    说明: SolidWorks工具内截图云检查是爱给网根据自动化脚本命令打开模型文件后自动截图生成,主要用于辅助判断预览图和实际模型的一致性。
    提示: 由于云检查并不是人工进行的,此项检查存在诸多因素(如视角设置不佳等)导致约有1%的模型还不能很好的展示,因此截图并不能完全代表模型的实际效果,仅供参考用,后续爱给网还将不断改进。
  • 云检查 stp截图
    云检查 详情
    SolidWorks工具内截图 线框模式
    云检查 收起
    方式: SolidWorks工具打开stp文件内部截图
    环境: SolidWorks 2023, windows10
    参数: 线框模式
    文件: SKF_608-2ZZ.STEP
    说明: SolidWorks工具内截图云检查是爱给网根据自动化脚本命令打开模型文件后自动截图生成,主要用于辅助判断预览图和实际模型的一致性。
    提示: 由于云检查并不是人工进行的,此项检查存在诸多因素(如视角设置不佳等)导致约有1%的模型还不能很好的展示,因此截图并不能完全代表模型的实际效果,仅供参考用,后续爱给网还将不断改进。
相关主题 : 轴承   699zz   608zz轴承   608zz   608zz

爱给网提供海量的爱给模型库资源素材免费下载, 本次作品为sw,stp 格式的608ZZ轴承1(608ZZ Bearing 1), 本站编号101352064, 该爱给模型库素材大小为1m, 该素材已被下载:11次, 更多精彩爱给模型库素材,尽在爱给网。

浏览本次作品的您可能还对 3D模型 感兴趣。